当前位置: 首页 >交流创作 >不凡·看点 l 2018,简章速递

不凡·看点 l 2018,简章速递

2022-06-23 01:17:09


艺考即将拉开帷幕


你准备好了吗?



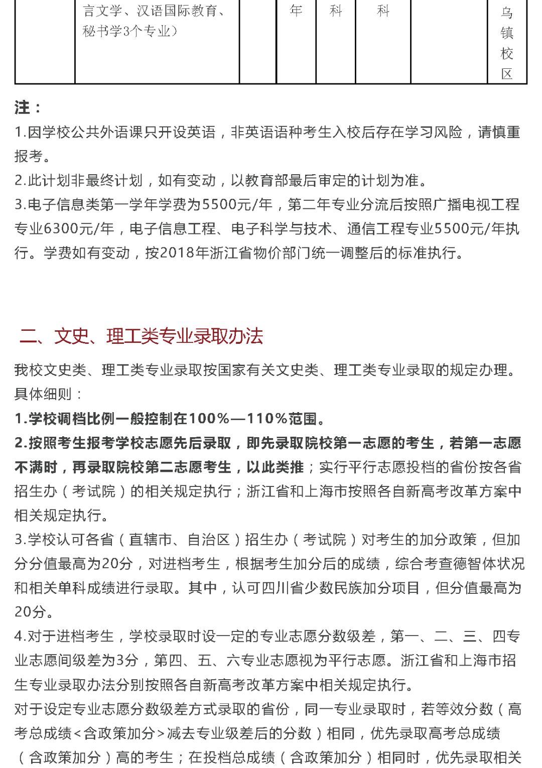
  长江师范学院

2018年艺术类专业省外招生计划

注:最终分省分专业计划以各省招生主管部门公布的为准。考试科目及收费标准

2018年分省报名考试时间

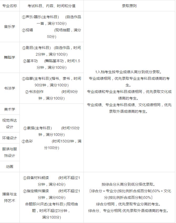
录取原则  

1.美术设计类、音乐舞蹈类专业在取得艺术类校考成绩合格证,并达到该省最低文化控制分数线的前提下(即文化、专业双上线),按专业成绩排名择优录取。  

2.播音与主持艺术专业在取得艺术类校考成绩合格证,并达到该省最低文化控制分数线的前提下(即文化、专业双上线),按综合成绩(文化总分+专业总分)排名择优录取。

  长沙学院

一、招生专业、计划及考试科目

专业名称

招生科类

层次

学制

招生计划

考试科目

环境设计

美术

本科

四年

100

素描、色彩

视觉传达设计

美术

本科

四年

100

素描、色彩

服装与服饰设计

美术

本科

四年

50

素描、色彩

动画

美术

本科

四年

50

素描、色彩

乐学

音乐

本科

四年

90

声乐、器乐、钢琴三选一

播音与主持艺术

播主

本科

四年

90

形象气质考察、自备作品朗诵
新闻播报、即兴主持或话题评述

广播电视编导

编导

本科

四年

120

综合知识、创意分析
命题编故事、影片分析
  

注:。  

二、单独考试报考须知  

1、凡符合普通高校招生报名条件,热爱艺术事业,身体条件符合《普通高等学校招生体检工作指导意见》要求的考生均可报考。所有考点只接受所在省考生报名,不接受外地考生报名、考试。  

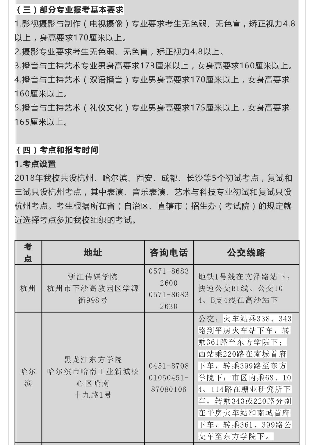
播音与主持艺术专业身高要求男168cm以上,女158cm以上,无色盲、斜视。  

2、除网报省份外,考生报名时须出示本人身份证和所在省份专业考试准(报)考证。考生报名时须交纳报名费,音乐类考生如需伴奏须另交纳伴奏费。  

3、考生须持单独考试准考证、本人身份证参加考试。美术类专业自备画具,试卷纸张由学校统一准备。音乐类专业自备乐器(钢琴除外)。  

4、美术类专业考试科目为:素描、色彩。各科满分150分,总分为300分。  

5、音乐学专业总分 300 分。

6、播音与主持艺术专业考试科目为:形象气质考察、自备作品朗诵(100分),新闻播报(100分),即兴主持或话题评述(100分),总分为300分。 

7、广播电视编导专业考试科目为综合知识和节目策划、命题编故事和影片分析,总分为300分。  

8、我校于2018年4月中旬公布专业考试成绩和合格分数线,并向成绩合格的考生发放专业考试合格证。合格分数线按招生计划与专业考试合格人数1:4的比例划定。考生可拨打电话0731-84261447或登陆我校招生网站http://zs.ccsu.cn/yscx/查询成绩。  

三、录取原则  

1、文化考试科目按考生所在省份的规定执行,文化录取控制分数线由各省根据政策划定。高考文化成绩须达到当地省级招生部门划定的同批次艺术类专业录取控制分数线。文化成绩无单科最低分限制。  

2、我校组织艺术类专业单独考试省份的考生报考我校相应专业,专业成绩以我校单独考试成绩为依据。参加单独考试且成绩合格的考生,若所在省份要求其参加该省的专业统考,则必须符合该省份相应的规定方能参与录取。  

3、我校组织单独考试省份的考生,专业成绩与文化成绩均上线后,按综合成绩排序。  

综合成绩计算方法:  

①音乐学、播音与主持艺术专业:综合成绩=专业成绩×70%+文化成绩×30%  

②广播电视编导、美术类专业:综合成绩=专业成绩×60%+文化成绩×40%  

排序规则:  

①凡我校在生源地所在省组织了校考的,考生需参加我校校考并且考试合格,在符合所在省招生主管部门录取要求的前提下,我校按综合成绩从高到低排序,总分相同时,专业成绩高者优先录取。 

②各类别专业成绩排序时不分文理科。 

4、湖南省及我校未组织单独考试省份的考生,报考我校艺术类专业必须参加所在省的艺术类专业统考,专业成绩采用所在省专业统考合格成绩,录取原则参照所在省份的相关规定执行。如生源所在省无明确规定,我校按校考综合成绩计算方法从高分到低分录取,同等条件下,省级专业统考成绩高者优先录取。 

5、新生入学后,学校将根据招生政策和录取标准进行专业复试和体检复查,凡复试、体检不合格或有舞弊行为者,取消入学资格。 

四、2017年各专业招生录取情况

注:①美术类专业包含环境设计、视觉传达设计、服装与服饰设计、动画四个专业②以上时间、地点如有变动,以所在省考试院公布的为准

  广西师范学院

一、招生对象与报名条件

(一)招生对象

  

(二)报名条件

 播音主持类。女生身高158cm及以上,男生身高170cm及以上,五官端正、形象较好、身材匀称、口齿清晰。 

二、报考办法  

1.校考报名。凭考生本人居民身份证(或其它有效证件)、艺术专业统考准考证到我校所设考点现场报名和考试;网上报名的省份按考生所在省份相关规定报名。

2.填报志愿。我校组织艺术校考的专业,须取得校考合格证方可填报;我校未组织艺术校考的省份或专业,使用省份艺术统考成绩录取。(具体报考政策和规定以生源所在省级招生考试院公布为准)

三、校考招生专业和招生计划

四、报名及考试时间

五、考试科目、录取原则


六、成绩查询 

2018年4月15日起,可通过我校招生信息网查询合格考生名单和专业考试成绩。(网址:http://zjc.gxtc.edu.cn/Category_7541/Index.aspx)

七、合格证发放  

根据校考招生计划,分考试类别按成绩总分划定合格线。:4比例发放合格证。

八、文化考试  

报考我校艺术类专业的考生,必须参加2018年普通高等学校招生全国统一考试。  

九、专业介绍 

播音与主持艺术专业(本科四年,授予艺术学学士学位,非师范专业)

培养目标:依托汉语言文学、广播电视新闻学的学科优势,注重播音主持艺术、编导、播音、节目主持及广播电视采访、写作、编辑等方面的专业训练,立足于出镜记者、新闻宣传专业人员培养,毕业生广泛就业于网络、电视、广播及党政机关和企事业单位。

主要课程:播音学概论、播音创作基础、主持艺术通论、播音发声学、播音文体与语体、广播电视主持艺术、传播学概论、新闻学概论、新闻采访与写作、文学作品演播、电视节目策划、电视编辑与节目制作、即兴口语表达、现场主持报道、广播电视概论、电视节目编导。

  大连艺术学院

  一、招生对象与报名条件

1.热爱祖国,拥护党的四项基本原则,品德优良,遵纪守法,身体健康的普通高中毕业生(含艺术中专毕业)或具有同等学历者。艺术类考生须具有一定专业素质和专业基础。

2.本科表演专业、舞蹈表演专业和播音与主持艺术专业要求年龄在25周岁以下(1993年3月1日以后出生)。

3.本科模特类专业要求考生身高:女172cm以上(平面模特165cm以上),男185cm以上(平面模特182cm以上)。

4.美术类专业要求考生无色盲、色弱。

5.学院只设英语教学,其他语种考生慎报。

二、本科艺术类专业介绍

 1.音乐表演

设有声乐演唱、乐器演奏、键盘乐器演奏、流行音乐4个招考方向。

音乐表演(声乐演唱):本招考方向培养德、智、体、美全面发展的,具备音乐表演(声乐演唱)方面的基本理论和专业技能,能在文艺表演团体、文化馆站、艺术院校、中小学从事声乐演唱、专业教学和群众文化管理等工作的应用型创新人才。专业主干课程:视唱练耳、基本乐理、和声学基础、曲式与作品分析、复调基础、声乐演唱专业课、歌唱语言、合唱、钢琴集体课等。

音乐表演(乐器演奏):本招考方向培养德、智、体、美全面发展的,具备音乐表演(乐器演奏)方面的基本知识和专业技能,能在文艺表演团体、文化馆站、艺术院校、中小学从事乐器演奏和专业教学等工作的应用型创新人才。

专业主干课程:视唱练耳、基本乐理、和声学基础、曲式与作品分析、复调基础、器乐演奏专业课、器乐小组课、合奏课、第二乐器技能演奏等。

音乐表演(键盘乐器演奏):本招考方向培养德、智、体、美全面发展的,具备音乐表演(键盘乐器演奏)方面的基本知识和专业技能,能在文艺表演团体、文化馆站、艺术院校、中小学从事键盘乐器(钢琴、手风琴、巴扬、双排键等)演奏和专业教学等工作的应用型创新人才。

专业主干课程:视唱练耳、基本乐理、和声学基础、曲式与作品分析、复调基础、键盘乐器演奏专业课、钢琴伴奏艺术、钢琴文献鉴赏、钢琴重奏与协奏、钢琴教学法等。

音乐表演(流行音乐):本招考方向培养德、智、体、美全面发展的,具备音乐表演(流行音乐)方面的基本理论和专业技能,能在文艺表演团体、文化馆站、艺术院校、中小学从事流行演唱、演奏和专业教学等工作的应用型创新人才。

专业主干课程:视唱练耳、基本乐理、和声学基础、曲式与作品分析、复调基础、流行声乐专业课、流行器乐专业课、流行音乐鉴赏、录音实践、器乐合奏、配器与编曲、歌舞组合等。

2.音乐学

本专业培养德、智、体、美全面发展的,具备音乐教育等方面的知识和能力,能在中小学、社会音乐团体、文化馆站、科研单位和出版、广播影视部门从事音乐教学、研究等工作的应用型创新人才。

专业主干课程:视唱练耳、基本乐理、和声学基础、曲式与作品分析、复调基础、音乐与动作、合唱与指挥基础、弹唱、钢琴伴奏艺术、音乐教学法等。

3.舞蹈表演

本专业培养德、智、体、美全面发展的,具备舞蹈表演方面的基本知识和技能,能在文艺表演团体、文化馆站、中小学从事舞蹈表演和专业教学的应用型创新人才。

专业主干课程:基本功训练、中国民族民间舞、拉丁舞(国标方向)、摩登舞(国标方向)、素质技巧、身韵、中外舞蹈史、舞蹈概论、舞蹈编导、教学剧目、舞蹈教法等。

4.广播电视编导

本专业培养德、智、体、美全面发展的,具备广播电视节目编导、策划、创作、制作等方面的专业理论知识与技能,、理论修养和艺术鉴赏能力,能够在广播电视新闻机构及其他传媒、企事业单位从事广播电视节目策划、创作、编辑、制作、撰稿、音响设计等以及宣传、管理、营销等工作的复合型、创新型人才。

专业主干课程:传播学概论、中外电影史、广播电视概论、电视艺术学、视听语言、摄影摄像技术、非线性编辑、文案写作、新闻采访、新闻写作、电视节目制作等。

6.播音与主持艺术

本专业培养能在广播电视台、新媒体平台及文化传媒集团等相关单位从事新闻播音、节目主持、现场报道、体育评论解说、节目制作、影视配音及播音主持教学工作的应用型高级复合人才。

专业主干课程:播音主持概论、节目主持人概论、语音发声、播音创作基础、即兴口语表达、广播播音与主持、电视播音与主持、新闻采访与写作、电视节目制作、非线性编辑、非节目主持艺术等。

三、招生范围

面向全国有计划的省份招生。

四、艺术类考生专业报名与考试要求

1.考生须持所在省(自治区)招生办公室核发的《艺术专业准考证》;

2.身份证原件(无身份证者提供户口簿原件和复印件);

3.近期同底一寸免冠照片2张(背面写姓名、报考专业)。

对我院未设立考点的省份,承认该省统(联)考专业加试成绩。

备注:2018年学院除个别特殊省份外,不再发放专业加试合格证,考生请凭考生号和身份证号登录学院网站直接查询和打印考试成绩。

五、毕业证书与学位证书说明

本科学生学习期满,成绩合格颁发大连艺术学院普通高等学校本科毕业证书。达到大连艺术学院学位授予标准的颁发大连艺术学院学士学位证书。

六、收、退费等说明

1.学费、住宿费收取标准:

本科艺术类学生18000元/年,本科普通类学生15000元/年。住宿费1200元/年。

2.学费的退费办法:

学院按辽价发[2011]53号文件规定执行。学生于开课一周内(含一周)提出退学的,退还学生已交纳的学费、住宿费; 超过一周的,学校应自学生提出退学的下月起,按月计退学生剩余学费、住宿费。学生提出退学,以呈交书面申请之日起计算退费额。

3.学生可以申请国家奖学金(8000元每年)、省政府奖学金(8000元每年)、国家励志奖学金(5000元每年)、国家助学金(一等4000元每年、二等2500元每年)、学院综合奖学金、学院励志奖学金,还可以办理生源地信用助学贷款,学校通过爱心助学、勤工俭学等形式帮助其完成学业。国家奖助学金每年10月份评定并全校公示不少于5日。

七、本科新生奖学金颁发原则

1.本科音乐表演专业、表演专业、舞蹈表演专业、绘画专业、中国画专业、雕塑、书法学专业取得以下规定名次的新生可向学院申请新生奖学金。

2.凡上述专业的考生,属于省统(联)考的,其统(联)考成绩排名达到该省专业统(联)考前5名的报考我院,被我院录取并取得学籍给予五万元的新生奖学金;其统(联)考成绩排名达到该省专业统(联)考前6-10名的报考我院,被我院录取并取得学籍给予三万元的新生奖学金;其统(联)考成绩排名达到该省专业统(联)考前11-20名的报考我院,被我院录取并取得学籍给予二万元的新生奖学金;其统(联)考成绩排名达到该省专业统(联)考前21-30名的报考我院,被我院录取并取得学籍给予一万元的新生奖学金。

3.凡上述专业的考生,参加我院组织专业加试的,其加试成绩排到参加我院专业加试所有考生前3名的报考我院,被我院录取并取得学籍给予三万元的新生奖学金。

4.以上专业新生奖学金的申请办理按学院有关规定执行。每年9月份评定并全校公示不少于5日。

八、本科艺术类录取办法说明

对我院设立专业加试考点的省份专业加试合格的考生和我院未设立专业加试考点的省份取得省级统(联)考专业合格证的考生,在高考文化课成绩达到生源所在地艺术类文化课考试规定分数线的情况下,按照各省投档原则进行投档。对进档考生的录取办法如下:

1.音乐表演专业(乐器演奏招考方向)、音乐表演专业(声乐演唱招考方向)、音乐表演专业(流行音乐招考方向)、音乐表演专业(键盘乐器演奏招考方向)、表演专业、舞蹈表演专业、绘画专业、中国画专业、雕塑专业、书法学专业文化课成绩达到我院划定的录取分数线后,按专业课成绩录取。若专业课成绩并列,则按文化课成绩择优录取。若文化课成绩并列,则艺术文按语文成绩择优录取,艺术理按数学成绩择优录取。

2.除绘画、中国画、雕塑、书法学专业以外的美术类专业按照综合分1(综合分1=文化分*40%+专业分*60%)从高分到低分录取。达到计划名额时,若总成绩并列,则按专业课成绩择优录取。若专业课成绩并列,则艺术文按语文成绩择优录取,艺术理按数学成绩择优录取。

3.音乐学专业、舞蹈编导专业、广播电视编导专业、播音与主持艺术专业按照综合分2(综合分2=文化分+专业分)从高分到低分录取。达到计划名额时,若总成绩并列,则按专业课成绩择优录取。若专业课成绩并列,则艺术文按语文成绩择优录取,艺术理按数学成绩择优录取。

4.对进档考生按照专业志愿优先原则录取。当第一专业志愿上线考生数多于计划招生数时,其他专业志愿不予考虑;当一专业志愿上线考生数不足计划招生数时,考生其他专业志愿为平行志愿,从高分到低分择优录取。

5.辽宁省本科二批美术类在第一阶段(实行平行志愿)投档录取。

九、其他规定

1.身体健康状况要求:、、中国残疾人联合会印发的《普通高等学校招生体检工作指导意见》执行。 2.按省招考委关于加分、降分投档以及同等条件下优先录取等照顾录取规定执行。 3.新生入学三个月内进行全面复查,,按有关规定处理。 4.根据大公发[2002]73号文件精神,辽宁省新生不再办理户口迁移。其他地区新生是否迁移户口,以学生户口所在地公安机关的规定为准。

2018年在部分省、市设点考试专业内容及评分标准

专业名称

专业方向

考试内容

专业满分

(01)

(02)

流行

音乐

方向1:流行声乐演唱

方向2:流行器乐演奏

(流行打击乐演奏、电吉他演奏、电贝司、爵士萨克斯、爵士钢琴、古典吉它)

(1)流行声乐演唱:歌曲一首,作品不限,时间不超过5分钟,伴奏自备,200分。乐理及听音笔试(一张卷,考试时间为60分钟,100分);

(2)流行器乐演奏:乐曲一首,伴奏、乐器及音箱自备,背谱演奏,200分。乐理及听音笔试(一张卷,考试时间为60分钟,100分)。

300

(03)

声乐

演唱

方向1:美声

方向2:民声

(仅限美声、民声,不含流行唱法)

两首音乐作品(中外作品不限)总计时间不超过8分钟,伴奏自备,200分;乐理及听音笔试(一张卷,考试时间为60分钟,100分)。

300

(04)

乐器

演奏

方向1:西洋管弦乐演奏(小提琴、中提琴、大提琴、低音提琴、西洋打击乐演奏、古典萨克斯、长笛、单簧管、双簧管、大管、小号、大号、长号、圆号)

方向2:民乐演奏(民族打击乐演奏、扬琴、古筝、琵琶、竹笛、二胡、笙、中阮、唢呐)

(1)西洋管弦:乐曲两首(中外各一首)。背奏,总计时间不超过7分钟,200分;乐理及听音笔试(一张卷,考试时间为60分钟,100分)。考生一律自备乐器。

(2)民族器乐:乐曲两首(风格性、技巧性各一首)。背奏,总计时间不超过7分钟,200分;乐理及听音笔试(一张卷,考试时间为60分钟,100分)。考生一律自备乐器。

300

(05)

键盘

乐器

演奏

方向1:钢  琴

方向2:手风琴

方向3:电子管风琴

(双排键电子琴)

中级或以上练习曲、乐曲各一首,时间不超过10分钟,背谱演奏,200分;乐理及听音笔试(一张卷,考试时间为60分钟,100分)。手风琴方向乐器自备。

300

(06)

钢琴、声乐

(仅限美声、民声)

两首作品(声乐、钢琴作品各一首,中外作品不限)总计时间不超过8分钟,伴奏自备,200分;乐理及听音笔试(一张卷,考试时间为60分钟,100分)。

300

(07) 舞蹈表演(含国标舞)

基本素质测试共200分:其中技能测试(软开度、跳跃训练)150分;技巧展示50分。舞蹈片断(国标舞可任选摩登舞、拉丁舞一段)表演80分;身体基本条件20分。

300

(08)  舞蹈编导

基本编舞素质测试共200分(即兴编舞、舞蹈片段、情节编创):其中即兴编舞100分,舞蹈片段(鼓励原创)100分。基本功测试80分. 音乐节奏测试20分。

300

(10) 表演(影视表演)

形象条件(五官身高、身材比例)20分;台词表达100分;声乐演唱40分;形体展示(舞蹈或武术)40分;命题小品100分。

300

(11) 表演

形体条件测试(身高、三围)150分;台步(自备服装,包括泳装和便装)100分;才艺展示(舞蹈方向)50分。

300

(12)  广播电视编导

1.命题散文写作100分;
2.电视节目创意策划100分;
3.影视作品分析100分。(一张卷,考试时间为180分钟,含放映影片30分钟)。 300分

300

(13)  播音与主持艺术

指定稿件播读(新闻)150分;即兴评述100分;

才艺展示50分。含器乐、舞蹈、声乐、曲艺、小品等(任选其一)备注:1、考生进行舞蹈、声乐、小品展示时不允许使用伴奏 2、乐器自备。

300

(14)   动  画

素描150分    色彩150分   (画具自备)

300

(15)   美术学

(16)   绘  画

(17)   雕  塑

(18)   中国画

(19)   艺术设计学

素描 150分  色彩150分

(画具自备)

300

(20)   视觉传达设计

(21)   环境设计

(22)   产品设计

(23)   服装与服饰设计

(24)   工艺美术

(25)   书法学

(1)篆书、隶书、楷书、行书临摹(四选三) 150分 ,考试时间180分钟

(2)命题创作 150分, 考试时长120分钟

(书写工具自备)

30

  四川大学锦城学院

2018年拟定招生专业

专业名称

层次

学制

授予学位

播音与主持艺术

本科

4年

艺术学学士

表演

本科

4年

艺术学学士

广播电视编导

本科

4年

艺术学学士

视觉传达设计

本科

4年

艺术学学士

环境设计

本科

4年

艺术学学士

产品设计

本科

4年

艺术学学士

服装与服饰设计

本科

4年

艺术学学士

  注1:最终招生专业、招生代码、招生人数、录取原则以各省(直辖市)教育考试院公布数据为准。

  注2:艺术类学费18000元/年

2018年拟定招生范围

  暂定为12个省份:

  校考:北京、山东、广东、吉林、海南;

  统考:四川、重庆、江苏、安徽、甘肃、福建、贵州。

各省份专业成绩认定

省份

播音与主持艺术

表演

广播电视编导

北京

校考

校考

校考

山东

校考

校考

统考

广东

校考

校考

校考

吉林

校考

校考

校考

海南

校考

校考

校考

四川

统考

统考

统考

重庆

统考

统考

统考

江苏

统考

统考

统考

安徽

统考

统考

统考

甘肃

统考

统考

统考

福建

统考

统考

统考

贵州

统考

统考

统考

  注:美术类招生省份均认定统考成绩。

2018年艺术类招生录取原则

  文化成绩认定:学生应参加普通高等学校招生全国统一考试,且高考文化成绩达到当地教育考试院划定的相应批次及专业的文化考试录取控制线。

  专业成绩认定:考生所在地教育考试院有统一组织的相应专业考试的,认定统一组织的专业考试合格成绩;考生所在地没有统一组织的相应专业考试的,原则上我校组织专业考试,且认定我校组织的专业考试合格成绩。

  各专业录取办法:在文化考试成绩和专业考试成绩均达到录取控制分数线的前提下,播音与主持艺术、表演、视觉传达设计、环境设计、产品设计、服装与服饰设计专业按专业考试成绩从高分到低分择优录取,广播电视编导专业按文化考试成绩从高分到低分择优录取;有联考或统考、且规定了某个专业的录取原则或投档原则的省市,按其规定执行。

  报考播音与主持艺术、表演专业,女生身高原则上不得低于1.60米,男生身高原则上不得低于1.70米(专业成绩特别优异者可适当放宽录取条件);报考视觉传达设计、环境设计、产品设计、服装与服饰设计专业,要求非色盲、色弱。

专业考试科目及要求

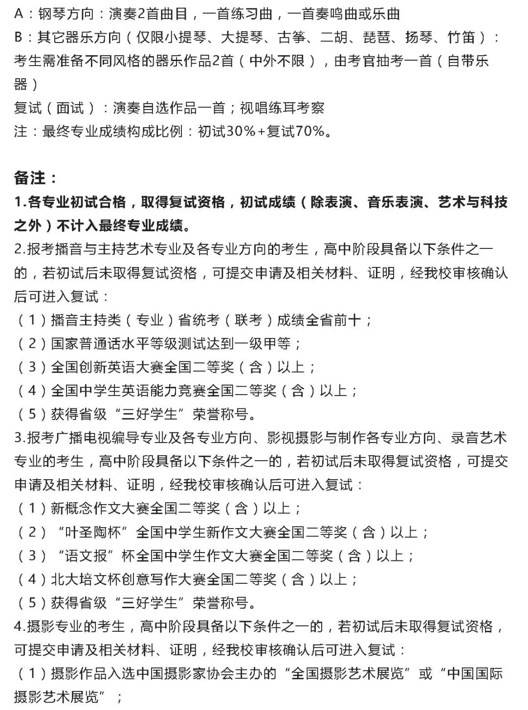
  一、播音与主持艺术专业

  均为面试考试形式,考试科目为

  ①朗诵(自备作品脱稿朗诵:诗歌、散文、寓言、台词、小说片段任选,时间在2分钟之内);

  ②普通话水平测试(指定稿件朗读);

  ③命题即兴评述(考生抽题后评述,时间在2分钟之内)。

  各单科成绩满分为100分,专业成绩总分满分为300分。

  除以上必考项之外,才艺方面有特长者(需达到一定的专业级别)进行展示后,将有可能获得加分。

  二、表演专业

  均为面试考试形式,考试科目为

  ①台词(自我介绍;自备朗读材料片段);

  ②声乐(美声、民族、通俗、原生态唱法不限);

  ③形体(舞蹈、武术、体操,形式不限);

  ④表演(命题表演,考生抽题后进行准备并表演)。

  各单科成绩满分为100分,专业成绩总分满分为400分。

  除以上必考项之外,才艺方面有特长者(需达到一定的专业级别)进行展示后,将有可能获得加分。

  三、广播电视编导专业

  面试科目为:综合素质测试(口试,时间在2分钟以内)。

  笔试科目为:

  ①编导创意(其中声画组合部分占本科目分值的60%,广告创意部分占本科目分值的40%);

  ②编写故事(考生根据命题编写故事,字数不少于800字)。

  上述面试、笔试考查共计三科,各单科成绩满分为100分,专业成绩总分满分为300分。

2018年山东省艺术类校考安排

  考试时间:2月26日-27日

  报名时间:1月31日-2月22日下午5点(以山东省考试院公布为准)

  报名网址:http://www.sdzk.cn

  考试地点:由济南市教育招生考试院指定,以准考证打印的地点为准

  考试专业:播音与主持艺术、表演

专业考试科目及要求

  播音与主持艺术专业

  均为面试考试形式,考试科目为

  ①朗诵(自备作品脱稿朗诵:诗歌、散文、寓言、台词、小说片段任选,时间在2分钟之内);

  ②普通话水平测试(指定稿件朗读);

  ③命题即兴评述(考生抽题后评述,时间在2分钟之内)。

  各单科成绩满分为100分,专业成绩总分满分为300分。

  除以上必考项之外,才艺方面有特长者(需达到一定的专业级别)进行展示后,将有可能获得加分。

  山东师范大学

一、招生计划

  山东师范大学2018年艺术类专业招生总计划为876人,其中山东省内招生计划662人,省外招生计划为214人。

  山东师范大学2018年山东省内艺术类专业招生计划设置

       说明:1.舞蹈学专业考生须五官端正、身材比例协调,舞蹈基本功好,男生身高1.70米、女生身高1.60米以上。

  2.音乐表演(校企合作)专业考生须五官端正、身材匀称、身体裸露部位无明显疤痕,男生身高175cm-185cm,女生身高163cm-175cm。

  3.戏剧影视文学、广播电视编导专业使用山东省文学编导类统考成绩。

  4.美术学、设计学类(含视觉传达设计、环境设计)、摄影、数字媒体艺术专业使用山东省美术类统考成绩。山东省2018年普通高校招生美术类专业统考专业排名需在前1.5万名(含)以内方可报考我校。

山东师范大学2018年山东省外艺术类专业招生计划设置

       说明:1.山东省外艺术类专业招生,使用生源所在省相关专业统考(联考)本科合格成绩,学校不再单独安排专业测试。

  2.内蒙古自治区音乐类招生计划说明:招收长调演唱专项1名、马头琴器乐演奏专项1名;黑龙江省音乐类招生计划说明:招收双簧管、巴松、圆号专项,共3人。

二、考试安排

  1.山东师范大学组织七所高校音乐与舞蹈学类联考测试,具体考试安排详见《七所高校2018年面向山东省招生音乐与舞蹈学类专业联考方案》。联考初选网上报名时间为2018年1月12日-21日。

  2.舞蹈学(体育舞蹈)、舞蹈学(健美操)、播音与主持艺术、音乐表演(校企合作)专业校考实施网上报名,时间为2018年1月31日-2月7日(7日下午5点截止报名)。

  3.各专业测试时间见下表:

三、校考专业合格线划定  

  按照不超过招生计划 4 倍划定合格线。

四、录取原则

  1.美术学、设计学类(含视觉传达设计、环境设计)、摄影、数字媒体艺术专业面向山东省内招生使用山东省美术类统考成绩(考生统考成绩在前1.5万名(含)以内可以报考),进档考生按照美术类统考成绩以分数优先原则录取;其余省份招生使用生源省份美术统考成绩,进档考生分专业按美术统考成绩由高到低录取;专业成绩相同时,依次比对投档成绩、高考文化总分,分数高者优先录取。

  2.戏剧影视文学、广播电视编导专业使用各省统考(联考)成绩,进档考生按高考文化总分由高到低录取;高考文化总分相同时,依次比对投档成绩、专业成绩,分数高者优先录取。

  3.音乐与舞蹈学类(含音乐学、音乐表演、作曲与作曲技术理论)、舞蹈学(男)、舞蹈学(女)、舞蹈学(体育舞蹈)、舞蹈学(健美操)、播音与主持艺术专业面向山东省内招生使用校考成绩,进档考生按校考成绩由高到低录取;其余省份招生使用生源省份相关专业统考成绩,进档考生按专业统考成绩由高到低录取;专业成绩相同时,依次比对投档成绩、高考文化总分,分数高者优先录取。

  4.音乐表演(校企合作)使用校考成绩和高考文化课成绩核算综合成绩(综合成绩=专业成绩×0.6+高考成绩×0.4),进档考生按综合成绩由高到低录取;综合成绩相同时,依次比对专业成绩、高考文化总分,分数高者优先录取。

五、其他事项

  山东师范大学2018年艺术类招生信息全部在学校本科招生网向社会及时公布,不委托其他任何中介机构和人员承办招生事宜,请广大考生和家长关注学校本科招生网。

  新疆艺术学院

一、培养目标及招生范围

面向全国招生。培养德、智、体、美全面发展,适应经济社会发展需要的艺术创作、理论研究、表演、教学等专业艺术人才。

二、报考条件及报名要求

(一)报考条件

1.。

2.,我院艺术类本科招生按照“独立设置本科艺术院校本科艺术类专业招生办法”执行。

3.专业报考条件请具体查看专业备注。

(二)报名要求

1.报考普通本、专科艺术类专业的考生应持有所在省教育考试院(或省级招办)颁发的2018年普通高考艺术类测试准考证(艺考证),各省艺术类专业统考所涉及专业需持有相应专业省级测试合格证。各省统考所涉及专业未取得本科合格证者,校考成绩无效。

2.我院2018年专业招生考试均采取网上报名方式,网上报名网址可登陆新疆艺术学院官网http://www.xjart.edu.cn,选择“招生就业”-“本专科生招生”-“校考网络报名平台”进行注册报名,或者直接登陆“艺术升”网络报名平台http://www.artstudent.cn进行注册报名。

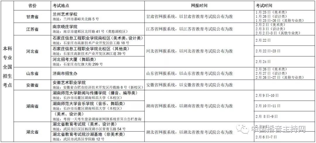
3.甘肃、湖南、湖北、河北、山东、江苏、安徽省教育考试院要求本省考生只能在其指定网站报名,此类情况遵照各省教育考试院要求执行。

4.报考我院普通本科艺术类各专业的考生均须参加我院组织的专业考试,取得专业考试合格证后,参加全国普通高考。(舞蹈教育大专专业,外省考生需取得舞蹈类省级专业统考合格证,新疆籍考生需参加我院组织的舞蹈类专业考试)

5.考生不允许跨系兼报专业,只允许在系内所涉及专业兼报(美术类,设计类按大类报名,在能兼顾考试的情况下,允许美术、设计类考生跨系兼报)。

6.考生进行网上报名前,请务必认真阅读《新疆艺术学院2018

年普通本科(含大专)招生简章》,了解报考信息及网上报名说明。未按要求报名,误填、错填报考信息或填报虚假信息,未完成网上缴费,未在规定时间内打印准考证者,将不能参加专业考试。

三、报考时间、地点

(一)采用我院“艺术升”网上报名系统报考的省份

1.新疆各考点报考时间、地点

2.内地各省报考时间、地点(我院艺术升网报系统)

网上报名与缴费流程:

1.考生登陆新疆艺术学院官网http://www.xjart.edu.cn,选择“招生就业”-“本专科生招生”-“校考网络报名平台”进行注册报名,或者直接登陆“艺术升”网络报名平台http://www.artstudent.cn进行注册报名。

2.考生登录,填写考生基本信息。(凡不按简章要求报名、误填、错填网报信息、填报虚假信息者,将不能参加专业考试。)

3.网上审核,上传身份证、艺考证等相关材料。各省艺术类专业统考涉及专业需上传相应专业统考合格证,统考未涉及专业需上传艺考证图片等(此功能由第三方服务公司收取技术服务费30元/生)

4.报考专业及缴费(选择新疆艺术学院,再选择院校下设考点及专业进行报考,最后提交报考专业并缴费。)除校本部考点外,其它考点均采用初复试合并一试,费用一并收取。校本部考点取得复试资格的考生,请于复试前登录网络报名平台,选择复试缴费,完成复试缴费后,方可参加复试,如未缴费,成绩无效。)

5.打印准考证(进入打印准考证菜单后先进行在线确认获取准考证号,确认取号成功后可打印准考证)。

6.报考过程中,考生要仔细填写并认真核对个人信息,缴费成功后,不能更改和退费。

(二)采用各省报名系统报考的省份

四、本科层次各专业考试科目

注:新疆民语言学生另预科一年

1.凡报考我院作曲与作曲技术理论专业的考生,只能在我校本部考点参加考试;报考其余专业的考生,如生源地所在省份设有考点,则不允许跨省参加考试(含新疆考生);如所在省份未设考点,所有专业考生可前往四川考点参加考试(宁夏考生可前往甘肃考点报考),美术、设计和编导类专业还可前往陕西、广西考点参加考试,其余考点一律不接收外省考生考试。未按上述规定参加考试者,成绩视为无效。

2.我院2018年音乐表演专业只招收以下所列种类,凡未列出的种类该年不接受报考,具体如下:

(1)声乐类:美声唱法、民族唱法;

(2)键盘类:钢琴、手风琴;

(3)民乐类:二胡、琵琶、古筝、扬琴、竹笛、唢呐、热瓦普、低音热瓦普、艾捷克、中音艾捷克、弹拨尔、胡西塔尔、萨塔尔、手鼓、卡龙、冬不拉、马头琴、库姆孜、都塔尔;

(4)管弦乐类:长笛、单簧管、双簧管、大管、萨克斯、小号、圆号、长号、大号、打击乐类、竖琴、小提琴、中提琴、大提琴、低音提琴;

(5)现代音乐类:流行演唱、电吉他、电贝司、流行萨克斯、架子鼓、流行键盘、电子双排键;

(6)特色专业方向:木卡姆演唱。

3.新疆双语班考生参加专业考试均采用国家通用语言文字考试。

4.具体考试流程根据各省考试院相关政策执行。

五、艺术类本、专科专业录取方法

1.本科各专业及同一专业不同方向,因考核内容和录取方法不同分为三类。所有本科专业(含方向)考生需取得我院承认的专业考试合格证,高考文化成绩达到我院相应专业录取最低控制分数线的前提下,按照不同专业(含方向)确定不同录取原则:

第一类:达到上述前提后,按高考文化成绩,从高分到低分择优录取的专业有:美术学(美术史论)、音乐学(音乐史论)、舞蹈学(舞蹈史论)、广播电视编导、戏剧影视文学、摄影、影视摄影与制作。

第二类:达到上述前提后,按专业成绩,从高分到低分择优录取的专业有:音乐表演、音乐学(木卡姆与麦西来甫研究)、表演、舞蹈表演、舞蹈学(舞蹈教育方向)、舞蹈学(群众舞蹈文化教育方向)、舞蹈编导。(注:音乐表演专业,按照专业小方向成绩择优录取)

第三类:达到上述前提后,按照专业成绩与高考文化成绩各占50%比例的综合成绩,择优录取的专业有:动画、美术学(美术教育)、绘画、雕塑、视觉传达设计、环境设计、产品设计、服装与服饰设计、数字媒体艺术、音乐学(音乐教育)、作曲与作曲技术理论、录音艺术、艺术与科技、戏剧影视美术设计、播音与主持艺术。

公式:综合分=专业成绩×系数×50%+文化课成绩×50%;系数=高考文化课满分/我院专业考试满分,(高考文化课满分以本省教育考试院规定高考满分为准);

例:以高考满分750分为例,考生文化课满分为750分,我院专业考试满分为200分。系数=750/200=3.75;(高考成绩满分不为750分的以此类推)

2.大专各专业考生在高考文化成绩达到省级艺术类大专录取最低控制分数线的前提下:视觉传播设计与制作专业考生需参加美术类省级统考,并取得专业统考合格证;舞蹈教育专业外省考生需参加舞蹈类省级统考,并取得专业统考合格证,新疆籍考生需参加我院组织的舞蹈类专业考试,并取得专业考试合格证;达到上述前提后,按照文化成绩从高到低择优录取。

六、有关说明

1.考生于2018年4月20日后,登录我院本科招生网查询专业考试成绩,并按系统提示,自行打印合格证,我院不再单独寄发;

2.专业考试合格的考生,按照所在省(自治区、直辖市)艺术类招生考试有关规定,在高考所在地报名,参加全国普通高等学校统一文化课考试,新疆考生报考我院艺术类专业时须在本科提前批A段中填报志愿;

3.特困学生可按照国家有关规定申请国家助学贷款。具体规定可咨询我院学生处,电话0991-2558207;

4.考生在参加文化课考试时,外语语种不限,但进校后我院只提供英语教学,考生自行斟酌;

5.新生入学进行体检,对患有疾病的新生,经学院指定医疗单位诊断不宜在校学习,但短期治疗可达到国家规定的入学体检标准者,经学院批准暂不予注册,保留入学资格一年;

6.新生入校后,将在三个月内进行专业复查测试,对复查结果不合格(含在复查期内违反我校学生管理相关规定的)及在高考报名、考试、体检等环节中以弄虚作假的手段取得录取资格的新生,我院将区别情况,予以处理,直至取消其入学资格;

7.我院使用国家通用语言文字授课。新疆“民语言”、“双语班”考生,被我院录取入校后,我院将进行汉语水平等级测试(MHK),汉语水平达到我院进入专业学习标准的学生可免于预科学习,达不到标准者需进行预科学习;

8.报考我院的新疆生源考生,不得在我院外省考点参加考试,只能在疆内所设考点中,限选一个考点参加考试;我院疆内各考点亦不接受外省考生考试(作曲与作曲技术理论专业除外),否则成绩均视为无效;

9.本校招生信息均以本简章和学院招生网站上公布的信息为准,对非本院网站及宣传材料公布的新疆艺术学院招生信息,我院将不承担任何法律责任;

10.凡未尽事宜参照国家相关规定执行。

七、学费(如有变动,根据当年物价标准执行)

艺术类本科:6000元/年 (预科4500元/年)

普通类本科:3200元/年

艺术类专科:5500元/年 (预科3500元/年)      

八、其他

(一)声明:

1.我校不举办任何形式的艺术类专业考试考前辅导班,不允许任何单位或个人以学校名义举办考前辅导班;

2.我校没有委托任何中介机构或个人代理我校进行招生录取工作;

3.在专业考试和录取过程中除规定的报名考试费外不收取任何形式的赞助费或其他费用;

4.对以学校名义举办考前辅导班或进行招生录取工作的中介机构或个人,我校将依法追究其法律责任。

  浙江传媒学院 



距离艺试又近了一天

学习时间又少了一天!

你的专业怎么样了?

行动起来

为艺考,加油吧!