当前位置: 首页 >热门音乐 >不忍直视!金华人的支付宝账单出来了!年度未解之谜:我哪儿来这么多钱败家?

不忍直视!金华人的支付宝账单出来了!年度未解之谜:我哪儿来这么多钱败家?

2022-02-21 01:33:57



刺不刺激?

紧不紧张?

这一整年剁过的手还记得吗?

话不多说,马上教你怎么查看!


1、打开支付宝app--我的--账单--顶端【2017年账单来啦】




网友的战果是这样的……




不知不觉的消费是最致命的……


年度第一未解之谜,

我到底哪来的这么多钱???



扫码一时爽的后果啊!!!


这位朋友,

你的花呗、借呗还完了么???


网友神评来了!


每年到了这个时候,除了晒账单,还有一个残酷的问题……今年存下多少钱了?


不过一提到存款,不少网友的口径变得十分一致,「不存在的」、「什么是存款,根本没有这个东西。」


前两天萧山网友「GavinSong」在萧内网发帖说:


浑浑噩噩又是一年。


一转眼就到17年底了,除了老了一岁之外一年下来好像啥都没剩下,还倒贴。


昨天闲着无聊统计了2017年的收入和花销,加上公积金,到手总共23万的样子。花了27万多,倒贴4万的样子,哎。



不少人一年下来存款为负,不知不觉钱就没了……


像网友「GavinSong」一样存款为负的不在少数。他们有人买了车,有人结了婚,不说别的,至少是完成了人生中的一件大事。


网友「晨曦之晨」在17年举办了婚礼,还买了新房,这么一算没个百来万的花费是不可能的,所以对于17年的存款,她已经不想算了。


原本一年下来还有几万元的积蓄,但网友「依然tmac」说自己在年底买了车,结果也只能「吃土」了。


与以上网友不同,有些朋友说,这一年的钱都花去了哪儿,他们自己也答不上来……


当当哩个当当:

倒欠花呗毛八千。我也不知道我在干嘛,看账单一笔笔的,都不知道当时是买了什么。


西柚味的草莓:

一个工薪阶级都算不上的人,花得绝对比你多,并不知道自己哪来的钱,无车贷、无房贷、无车无房、无稳定工作。


缘分怎么那么浅:

年初定的目标,今年存他个两万块,年底了,现在离目标还差三万块。


马屁精:

收入这么高已经666了,我是收入最低,消费又多,负上负,倒贴6万。


甜甜的棒棒糖:

我年收入6万左右,可算了下一年我亏了200多万。这日子怎么过过呢。



除去一年开销,也有不少人收获满满。


物价涨、房租贵,只有工资迟迟不涨。不少网友觉得,存款这种东西,只要不倒贴,已经谢天谢地了。


不过也有不少网友,除去一年开销,还存下了一大笔钱。


可乐爱猫:

换了个车,还剩4万。


随我心意:

工作半年,存款2万5。


経济适砽莮限糧:

一年多了2万,我妈还嫌少。


蘰踄繧鍴:

还有40多万,准备明年置换房子。


飞跃地平线:

算去一切开销,剩下20万吧。



看完这些账单每个人都在好奇

这份大数据的关键词

到底意味着什么啥?



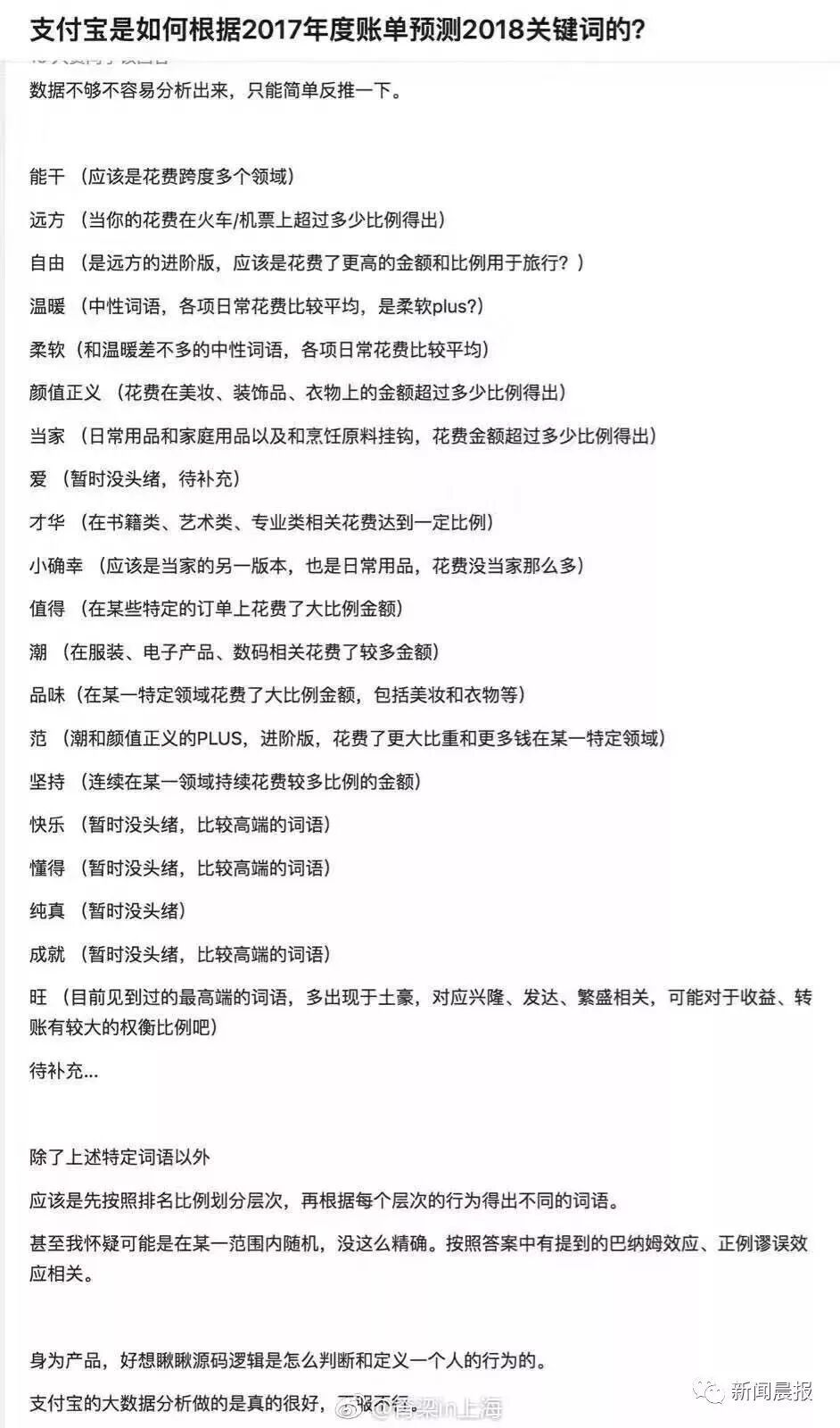
来看大神的分析!!!



赶紧去朋友圈看看

年度炫富大赛已经热火朝天了

过年的时候

终于知道该跟谁借钱……




综合 | 新闻晨报  都市快报、新浪微博、杭州硅谷小报等

编辑 | 凌昱