当前位置: 首页 >热门音乐 >正美术ll南京艺术学院2018年本科招生艺术类专业考试考点设置安排表

正美术ll南京艺术学院2018年本科招生艺术类专业考试考点设置安排表

2022-07-08 18:53:58

南京艺术学院2018年本科招生艺术类专业考试考点设置安排表

*凡未在外省设考点的招生专业,只设立南京艺术学院校本部一个考点,请考生抓紧时间通过微信进行报名、选报专业及微信缴费,时间截止至2017年12月31日18:00,逾期不予补报(现场不接受报名及现金缴费)。

 一、报考流程:

  1、微信报名、微信缴费

  江苏省考生,以及选择在南京艺术学院校内考点参加考试的外省考生,须于2017年12月20日—31日(微信报名、缴费系统关闭维护时间为每天的00:00—4:00)登陆南京艺术学院本科招生网(http://zhaosheng.nua.edu.cn/),按照报名操作提示要求扫描二维码,使用微信平台进行报名、缴费,缴费前请认真核对报考信息,因信息填写错误造成的后果由考生自负。

(扫码/识图进行报考)

2、考生自行打印准考证

  2018年1月6-9日,无面试考试科目的考生登录微信报名系统,下载并打印准考证;有面试考试科目的考生须先微信预约面试考试时间,再下载打印准考证。

  3、考生到南京艺术学院校本部参加考试

  考生携带本人身份证原件,所在省(市、区)招生办高考报名后发给的“艺术类专业报考证”原件,南京艺术学院专业准考证,按本人准考证上显示的专业考试时间到南京艺术学院校本部参加专业考试。

  有笔试类科目考试的考生,开考前一天可来校查看考场地点,并在开考前半小时进入考场参加考试,笔试科目开考15分钟后,考生不得进入考场。

  有面试类科目考试的考生,须于开考前一小时到达专业考试指定信息确认点候考,并进行考试。

  4、复试名单公布后,有复试科目考试的考生须办理复试确认及缴费手续

  报考有复试科目专业的考生,应主动了解公布复试名单时间及办理复试手续时间,在获得复试资格后,须在规定时间内,登录微信报名、缴费系统及时完成复试确认及缴费手续,未在规定时间内完成复试确认、缴费手续的,视为自动放弃复试资格,逾期不予补报。

二、考生注意事项:

  1、参加校考的江苏省考生,华侨及港、澳、台人士,只能在校内考点考试,在校外考点考试的,成绩无效。

  2、微信报名、选报专业及微信缴费时间截止至2017年12月31日18:00,逾期不予补报(现场不接受报名及现金缴费)。考生微信确认缴费后不予退费。预约面试时间截止至2018年1月9日18:00,凡需要预约面试考试时间的考生,未在规定时间内进行微信预约考试时间,对考生参加考试造成的影响,后果由考生自行承担。

  3、一个考生只允许绑定一个微信号,考生报考及考试过程中的各类相关信息均通过微信系统进行推送,请务必保持考生对应的微信号能收到信息。由考生微信号绑定不当造成信息了解不及时,影响考试的,后果由考生自行承担。

  4、外省考生报考我校绘画、中国画、雕塑、公共艺术、环境设计、视觉传达设计、服装与服饰设计、产品设计、艺术与科技、戏剧影视美术设计、摄影、动画、数字媒体艺术13个专业统称为美术设计类专业,为统一考试,专业成绩通用。考生在报考时直接选美术设计类即可,无需具体到某个专业。

  江苏考生报考我校绘画、中国画、雕塑、公共艺术、环境设计、视觉传达设计、服装与服饰设计、产品设计、艺术与科技、戏剧影视美术设计、摄影、动画、数字媒体艺术13个专业统称为美术设计类专业,只须参加江苏省美术统考即可。

  5、考生报考专业涉及到所属省级统考(或联考)有达标要求的,考生必须参加省级统考(或联考),且成绩合格。省级统考(或联考)不合格的考生,省招生部门在录取时不予投档,即使参加我校专业考试成绩也无效。

  6、我校2018年乐器演奏类专业只招收各专业所列乐器种类,个别乐种有报考省份限定,凡未列出的乐器种类该年不接受报考,具体如下:

  音乐表演(中国乐器演奏)专业招收乐器种类为:二胡、琵琶、古筝、扬琴、竹笛、唢呐、笙、柳琴(限江苏省考生报考)、中阮(限江苏省考生报考)、民乐低音(限大提琴、低音提琴报考);

  音乐表演(管弦与打击乐器演奏)专业招收乐器种类为:小提琴、中提琴、大提琴、低音提琴、竖琴、长笛、单簧管、双簧管、大管、小号、大号(限江苏省考生报考)、圆号、长号、萨克斯、打击乐(不含爵士鼓等流行打击乐);

  音乐表演(钢琴与键盘乐器演奏)专业招收乐器种类为:钢琴、手风琴(限非江苏省考生报考);

  音乐表演(流行音乐演奏)专业招收乐器种类为:电吉他、电贝司、爵士鼓、爵士低音提琴、萨克斯、爵士小号、爵士长号、流行键盘、爵士钢琴,双排键电子管风琴。

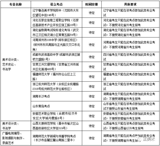
  7、我校部分专业会在外省设立考点,具体考试时间安排待确定后将陆续公布,请考生关注我校本科招生网,可根据自身实际情况选择考点。凡考生高考所在省设有考点,考生只能在本省考点参加专业考试。外省考点所在省份有专门规定,考生须遵照执行。具体分布如下:


*凡未在外省设考点的招生专业,只设立南京艺术学院校本部一个考点,请考生抓紧时间通过微信进行报名、选报专业及微信缴费,时间截止至2017年12月31日18:00,逾期不予补报(现场不接受报名及现金缴费)。