当前位置: 首页 >同业动态 >厦门人快删!千万不要晒支付宝账单!后果扎心了……

厦门人快删!千万不要晒支付宝账单!后果扎心了……

2021-10-14 03:47:26

今天早上起

不少消费者都在朋友圈

晒自己的支付宝账单和年度关键词

到了下午,更是刷了屏

一些网友评论让人扎心了...


看完网友评论,你还敢晒支付宝账单?


今天支付宝个人账单一出来,相信部分人的反应是:


天啊

这真的是我的账单?

我这么有钱?


@李甚蠢:去年还没有花呗 今年有花呗以后支付宝年度账单比去年多了1w行吧行吧


@coconut暄:支付宝年账单的意义就在于让每个人感慨:原来我有过这么多钱。 


除此以外,大家可能还有这样的反应:


钱花的少了:


@秀芹姑凉:睡醒一觉,支付宝年度账单来了感觉不应该这么少啊  



不知道买了啥:


@夏天ssss_:颤抖的双手打开支付宝年度账单,我一年到底都买了啥,东西都在哪里??嗯??  



看完账单,不少网友痛定思痛


@Jessie_等佳昕:元旦还了花呗,刚又看了支付宝账单,立即下载了俩记账本唉普,开源节流从我做起。


大家还多了一个新技能


今天支付宝晒账单,几十万,几百万的朋友,我都记住了 ,日后有什么难处,大家都是朋友,多照顾一下。以前都不知道你们这么有钱,有时侯我态度不好是我的不对, 以后我们重新认识一下


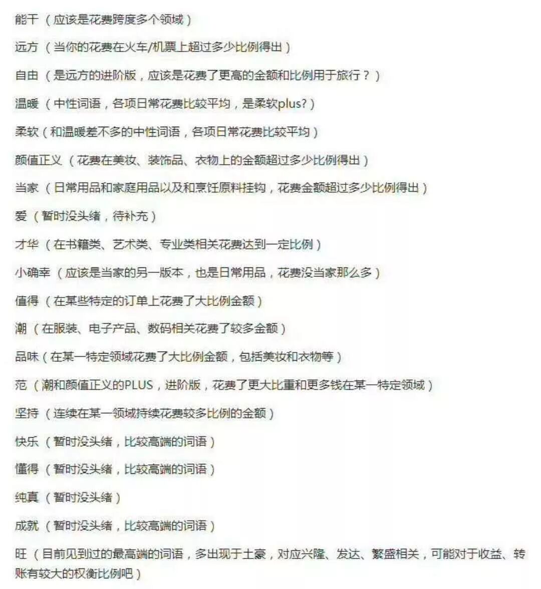
除此以外,这两张图在网络热传:



对号入座,准不准?


最后还有一段网友评论亮了:


@我係孙某某:


朋友说,支付宝2017年度账单让她知道她有多穷。


我说,不是的,其实是朋友圈 


最“狠”的是这个:


@StormXu单口喜剧:晒自己18岁照片,网易歌单,支付宝记录,打包起来就是个相亲文件档!  


哎,扎心啊,以后谈恋爱要先看看对方的18岁照片、网易歌单、支付宝账单了吗?


不难想象,从此以后认识新朋友的几个可能的关键步骤:


添加微信好友

点开对方朋友圈

找到2017年底2018年初这几天

看看18岁照片、网易歌单、支付宝账单


颜值、喜好、财富、性格统统暴露,接下来发生的事就不用多说了吧...


还有一个残酷的问题:今年存下多少钱了?


每年到了这个时候,除了晒账单,还有一个残酷的问题……今年存下多少钱了?


不过一提到存款,不少网友的口径变得十分一致,「不存在的」、「什么是存款,根本没有这个东西。」


前几天网友「GavinSong」发帖说:


浑浑噩噩又是一年。


一转眼就到17年底了,除了老了一岁之外一年下来好像啥都没剩下,还倒贴。


昨天闲着无聊统计了2017年的收入和花销,加上公积金,到手总共23万的样子。花了27万多,倒贴4万的样子,哎。


不少人一年下来存款为负,不知不觉钱就没了……


有些网友说,这一年的钱都花去了哪儿,他们自己也答不上来……


@缘分怎么那么浅:年初定的目标,今年存个两万块,年底了,现在离目标还差三万块。


@马屁精:收入这么高已经666了,我是收入最低,消费又多,负上负,倒贴6万。


@甜甜的棒棒糖:我年收入6万左右,可算了下一年我亏了200多万。这日子怎么过呢。


不过也有不少网友,除去一年开销,还存下了一大笔钱。


@可乐爱猫:换了个车,还剩4万。


@随我心意:工作半年,存款2万5。


@経济适砽莮限糧:一年多了2万,我妈还嫌少。


@蘰踄繧鍴:还有40多万,准备明年置换房子。


@飞跃地平线:算去一切开销,剩下20万吧。


扎心是扎心,玩笑是玩笑

但是!小编还是要正经提醒!

很多人可能没有发现

你可能不知不觉又签了一个

“服务协议”

  

岳成律师事务所合伙人岳屾山在微博上曝出一段话:



  

岳屾山说的事实,可以从上图中看出来,而且选项已经默认选好。


据岳屾山介绍,这个账单的查看和《芝麻服务协议》没有关联性,所以你选择取消同意,依然能够看到年度账单。但如果你没注意到,就会直接同意这个协议,允许支付宝收集你的信息包括在第三方保存的信息。


怎么样小伙伴们,有没有感觉到深深的“套路”?不管你的年度关键词是才华、是潮,是远方,还是温暖、小确幸,你都不能幸免。



岳屾山律师说,根据《消费者权益保护法》,消费者有选择权,而不是商家替消费者选择。


“或许“芝麻”会说,你可以选择不同意,可是“芝麻”你偷偷摸摸的帮我选好了“同意”,还那么小的字,稍不留神就漏掉了,唬谁呢?”


显然,这个“坑”很多人并不知道,你也许会好奇地又打开支付宝账单看一遍协议,对不起,你再次刷的时候,是看不见这个协议的。


   

我们看下一下,协议都有哪几个要点:(就像协议里写的:您需要特别关注和充分理解黑体字的内容


1、你使用服务就等于接受协议



2、根据协议,他们可以直接向第三方提供您的相关信息。



3、根据协议,可以将您的全部信息进行分析并推送给合作机构,还有,有权不支持您撤销第三方的信息查询授权


  

4、哪怕是服务终止后,他们仍可继续保留你的信息和数据



5、当然,他们是免责的。当提供给第三方信息产生不良后果时,也是一样不用担责



6、不用找你反复确认,产生的风险,也由你自己担着



看到岳屾山律师微博的小伙伴们,已经开始不淡定了。

  


岳屾山在微博中说,根据《互联网交易管理办法》的规定,经营者应当采用显著的方式提请消费者注意与消费者有重大利害关系的条款。同时对于信息收集,该规定要求经营者需要明示收集、使用信息的目的、方式和范围,并经被收集者同意。而“芝麻”这个根本不给你了解条款的机会,直接让你默认同意,稍不注意就进坑了。

   

这个坑,还是连环坑,有网友见招拆招,还能发现其他惊喜,如发现华夏信用卡授权、浦发银行授权。



年初了,不仅仅是支付宝账单,

市面上还有各种购物APP的账单,

现在,你是不是有种“坑”太多的感觉?

赶紧去看一眼吧!


看到最后,

你有什么想说的?

来评论里说说吧!


来源:中国青年报(ID:zqbcyol)、中国消费者报(zxbccn)

、中国新闻网(ID:cns2012)、都市快报(ID:dskbdskb)、@参考消息、支付宝(ID:Alipayvoice)、新浪微博、杭州硅谷小报、萧内网萧山论坛等


关注海峡导报微信(hxdbwx)

紧急!厦门4大传染病凶猛高发!流感、水痘、诺如...医院爆棚!疾控中心重要提醒!


扩散!厦门警方公开追缉!看到这12个人请立即报警!


扎心了!

今天你晒支付宝了吗?

请问你是纯真吗~~

觉得这篇文章不错的点个赞吧

你点一个?,小编工资涨5毛!